BC系列直流伺服驱动器
BC系列直流伺服驱动器


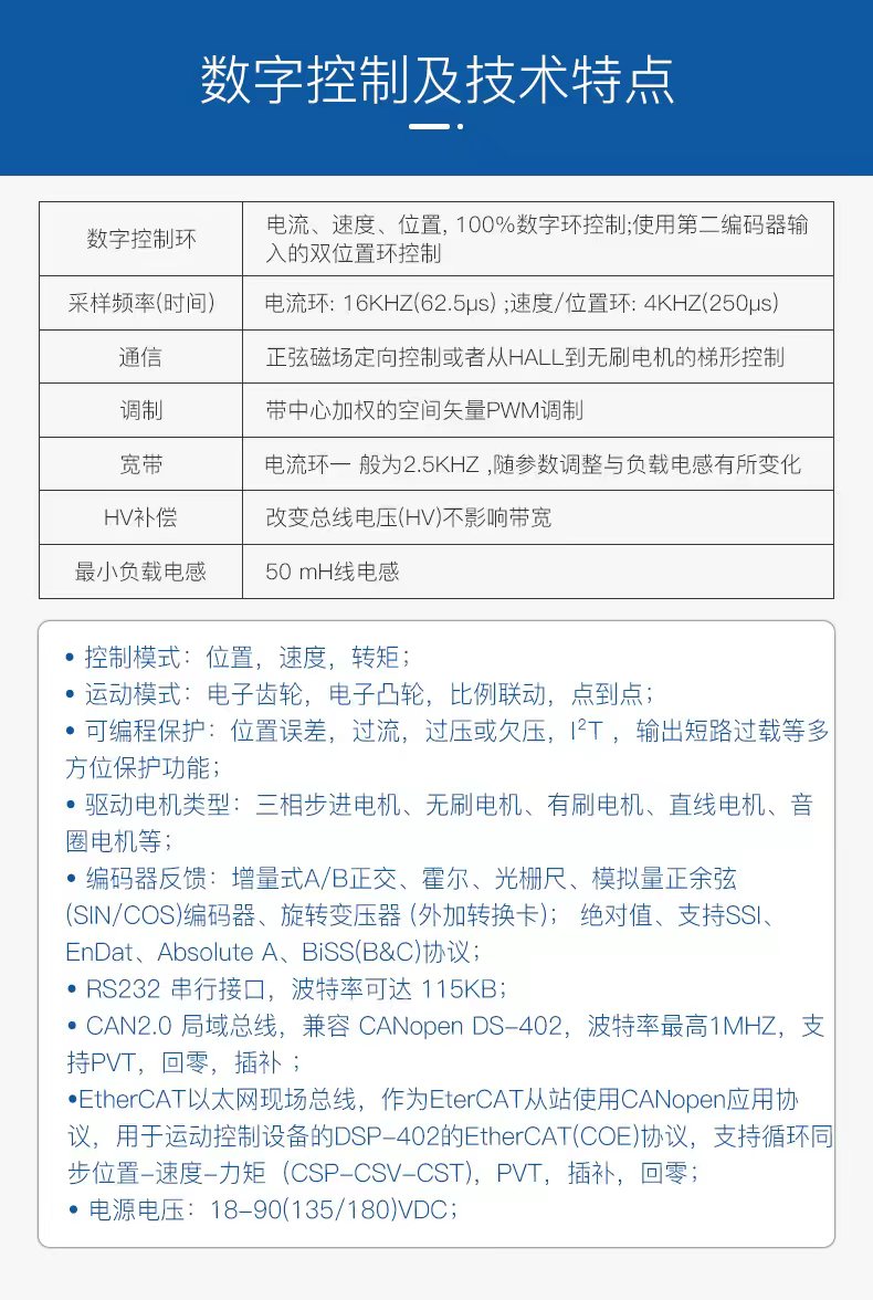
•控制模式:位置,速度,转矩;


•驱动电机类型:无刷伺服电机、空心杯电机、轮毂电机等伺服电机;


•是一款直流供电、通用、高性能、结构紧凑的全数字伺服驱动控制器;


•编码器反馈:增量式AB正交信号,绝对值编码器(支持Absolute A RS485协议),霍尔信号,旋转变压器 (外加解析卡);


•CAN2.0 局域总线,兼容 CANopen DS-402,波特率最高 1MHz ;


•RS485 MODBUS RTU串行接口,波特率可达 115KB;


•供电电压:18-90(135/180)VDC;


•电流范围:3Arms-250Arms;






欢迎致电黄工18029063568 陈工18029062968 邓工13538067106,咨询和订购

产品详情



版权所有 © 深圳市欧诺克科技有限公司&欧诺克科技(东莞)有限公司 粤ICP备20046782号
技术支持:易巨信息